Blikač (- imitace blikače železničního přejezdu )
V tomto zapojení svítí vždy jen jedna LED.
Nastavení rychlosti přeblikávání lze provést trimrem P1. Ucc určíme podle použitých odporů R1 a R3 a LED.
Schéma zapojení:
.
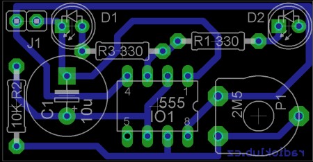
Deska plošných spojů:

V měřítku ke stažení ZDE
Osazovací plánek ZDE
Fotka a video:
Zdroj: neznámý. Schéma, popis Volta190
Komentáře
Přehled komentářů
Ahoj,
v poslednej dobe sú všetky tvoje videá "privátne". Keď spustím video (na youtube alebo na stránke tu) tak mi napíše - "This video is Private". Čo s tým prosím ťa je? Díky
TO KOvas:
(Volta, 13. 8. 2010 16:26)
Co to meleš ty šašku? :D
Já sem se schématem ani se součástkama nic nedělal, jen jsem doplnil video. Navíc telefon to tak dobře nezachytí, chtělo by to vysokorychlost. záznam :P
A stejně tohle schéma je o tom, aby si každej vyzkoušel co se stane když se odpory+ kapacita mění. Max. odpálí IO ...
OUT
(KOvas, 13. 8. 2010 16:14)Měls tam blbý odpory. Ledka jen pohasínala, nezhasla, zátímco druhá svítila...

Video a Videá
(Ledka, 10. 7. 2013 10:20)