Stroboskop
Zde je popsaný jednoduchý stroboskop, který se hodí třeba k seřizování spalovacích motorů, ale i jako světelný efekt na malou domácí diskotéku.
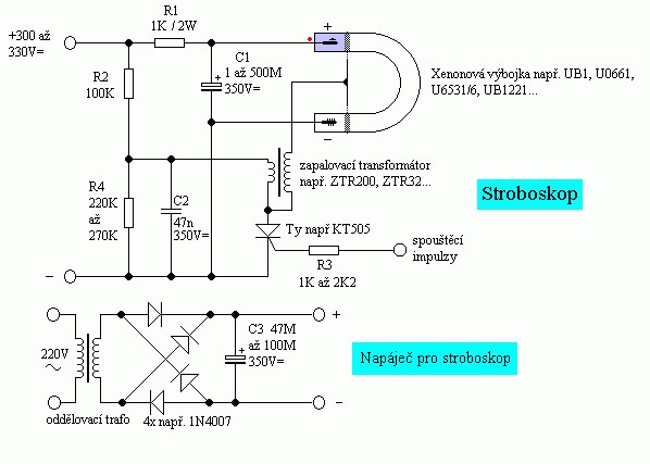
Princip činnosti je jednoduchý. Z usměrněného napětí se nabíjejí kondenzátory C1 a C2. Tyristor spíná napětí z C2 do zapalovacího transformátoru, kde se vytvoří výboj vysokého napětí, který zapálí výbojku. C1 ovlivňuje jas výbojky a jeho kapacita se volí podle požadované frekvence záblesků. Pokud potřebujete pomalé blikání asi do 3Hz můžete připojit nejvyšší kapacitu kondenzátoru pro použitou výbojku (asi 470M až 680M). Do 10Hz je vhodný kondenzátor asi 100M. Při použití k seřizování motorů (asi do 60Hz) doporučuji kapacitu asi 2,2M a na nejvyšší frekvence až několik set Hz okolo 1M.
Spouštěcí impulzy se získají vhodnou ůpravou vstupu a připojením k přerušovači zapalovací cívky, pokud potřebujete obyčejný stroboskop, postačí jednoduchý klopný obvod (např. blikač, těch je na mých stránkách popsáno ažaž). Jednodušší je použití zdroje impulsů s doutnavkou a kondenzátorem, který nemusí mít vlastní zdroj napětí. Možná je i synchronizace záblesků s hudbou, ale vhodný přizpůsobovací obvod teď zrovna vymýšlet nebudu, možná se tu objeví časem. Jinak byste si můžete poradit sami.
Při práci s obvodem si dávejte pozor, protože je v něm nebezpečné napětí a když si do něj šáhnete, tak v lepším případě dostanete jenom pořádnou šlupku. Mnohé konstruktéry asi už napadlo, že by se dalo ušetřit vynecháním oddělovacího trafa a připojit obvod přímo k sítí. To lze v případě, že stroboskop není galvanicky spojen s žádným jiným zařízením a všechny části jsou dobře izolované. Přesto to však nedoporučuji, protože manipulace s obvodem je dost nebezpečná i tak. Před zásahem do obvodu ho musíte nejem vypnout, ale také vybít kondenzátory, protože po vypnutí zůstávají ještě dlouho nabité na nebezpečné napětí.
Schéma stroboskopu:
Nemanipulujte se zařízením při provozu! Při práci se síťovým napětím dodržujte vyhlášku 50, nechte se vést zdravým rozumem a pudem sebezáchovy! Neručím za jakékolik škody na zdraví ani majetku!
Zdroj: Danyk.wz.cz.
Komentáře
Přehled komentářů
Stejne schema sem objevil i na http://www.elektronikacz.borec.cz/Data/Stroboskop.htm
...
takze otazka od koho to vlastne je
jo a michale ... tvoje znalosti budou na urovni 0 ... nejdriv si precti par knizek a pak se do neceho stourej
stroboskop
(michal, 6. 5. 2008 20:18)
ako mam sprvit aby sa riadil podla impulzu z hudby staci ked na to napojim jack a czapojim napr do pc namiesto sluchatiek??

Nebo
(Tany, 24. 9. 2008 23:17)